AG真人平台

AG真人平台
大事记    |    招聘信息    |    组织架构

AG真人平台2024届校园招聘通告

2024-03-06 14:46:24      新闻泉源:AG真人平台

AG真人平台

2024届校园招聘通告

 

AG真人平台(简称“邢台AG真人平台”)是一家市属多元化大型国有企业集团公司 ,建设于2020年12月15日 ,注册资源20亿元。建设以来 ,邢台AG真人平台以“通达纵横、塑造精品、服务社会、幸福员工”为企业使命 ,承继“以人为本 ,科学生长 ,重责厚德 ,共创多赢”的焦点价值观 ,致力打造具有天下影响力的综合性基础设施建设、投资、运营集团。

现在 ,集团总资产规模达432亿元 ,拥有十三家二级子公司。邢台AG真人平台聚焦主责主业 ,坚持做强做精修建工程营业 ,探索公共交通营业市场化 ,加速农村基础设施建设、农村土地综合整治 ,高标准农田建设等墟落振兴营业结构 ,起劲开展实验片区土地整理 ,都会旧区更新等都会更新营业 ,起劲扩展文旅商业营业 ,开展文化、旅游、康养工业及相关商业与服务 ,起劲探索供应链服务营业及工业金融与投资营业生长新路径 ,形成了以修建工程营业、公共交通营业、墟落振兴营业、都会更新营业、文旅商业营业、供应链服务营业、工业金融与投资营业为偏向的“5+X”工业结构结构。

为进一步实验人才强企战略 ,优化人才结构 ,增进集团公司高质量生长 ,现开展邢台AG真人平台2024年度招聘事情 ,有关事项通告如下:

一、招聘基本条件

1.头脑政治素质好 ,拥护党的蹊径目的政策 ,具有强烈的事业心和责任感;

2.遵守国家执律例则 ,具有优异的头脑品行 ,认同公司企业文化;

3.2024届本科及以上学历应届结业生;

4.专业对口 ,准期取得结业证、学位证;

5.听从集团公司统一调配 ,身体康健。

二、招聘需求

(一)招聘数目

招聘2024届高校结业生172人 ,后续凭证现实招聘情形作适时调解。

(二)招聘妄想

AG真人平台·(中国集团)官方网站AG真人平台·(中国集团)官方网站

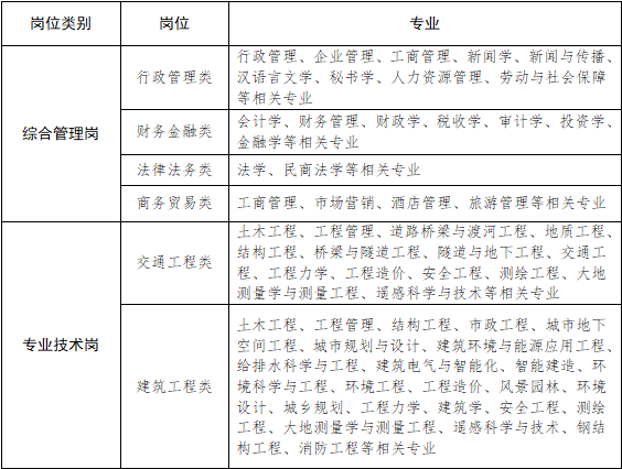
(三)招聘专业

AG真人平台·(中国集团)官方网站AG真人平台·(中国集团)官方网站

注重:各单位招聘岗位及需求专业详见招聘平台岗位投递页。

三、招聘流程

招聘事情团结现真相形 ,分批分步开展 ,一样平常凭证按简历投递、简历筛选、笔试、面试、体检、公示、任命等程序举行。

应聘者可通过以下通道举行投递简历:

(一)PC端投递网申地点:https://xtjj.zhiye.com;

(二)移动端投递二维码:

AG真人平台·(中国集团)官方网站

(三)校园宣讲现场投递;

四、薪酬福利及人才作育

(一)薪酬福利

1.薪酬待遇:基自己为+绩效人为+岗位津贴+其他;

2.员工福利:五险一金、按期体检、职工食堂、工会福利、通讯津贴、交通津贴、驻外津贴、工龄津贴、高温津贴、驻外岗位免费住宿、节沐日慰问、富厚文体运动等;

详细按各入职单位标准执行。

(二)人才作育

1.入职导师制度

入职由各单位向导班子成员或高级职称以上员工担当导师 ,在新员工入职初期举行向导与解惑 ,指导资助其举行职业生涯妄想设计 ,使新员工顺遂完成新事情新情形的过渡。

2.多序列岗位提升系统

提供轮岗实践时机 ,流通治理序列、手艺序列双渠道生长通道 ,开放选拔方法 ,搭建内部竞聘平台 ,提供富足的职场生长提升空间。

3.青年主干人才托举

优先安排新员工到重点大型项目举行历练 ,关于项目要害岗位职员举行人才盘货 ,掘客具备高潜质的人才 ,使人才选拔和人才作育无缝对接 ,让优异的你脱颖而出。

4.精彩纷呈职业培训

通过新员工入职培训、专业手艺培训、证书考前培训、治理提升培训等职业培训助力员工快速生长。

四、其他事项

1.用人单位将通过短信、邮件或电话提前通知考生各招聘环节 ,请应聘者坚持通讯工具流通并关注短信、邮件和电话提醒。在招聘历程中 ,如因小我私家信息不准确或通讯不畅导致无法取得有用联系的 ,视为应聘者放弃本次应聘。招聘时代其他相关信息 ,敬请关注应聘单位官方网站。

2.用人单位有权凭证应聘者报名人数、笔试、面试情形等 ,调解或终止个体岗位的招聘事情。

3.岗位咨询联系方法:0319-3238196 ,联系人:王女士。

 

AG真人平台

2023年11月27日        

Copyright    ©    2021-2024    AG真人平台    版权所有    网站备案/允许证号:冀ICP备2021005803号-3     

冀公网安备 13050202000379号

便民服务中心
天气盘问 火车时刻 飞机航班 百度搜索 在线翻译 中国移动 中国联通 中国电信 邢台公交
网站地图